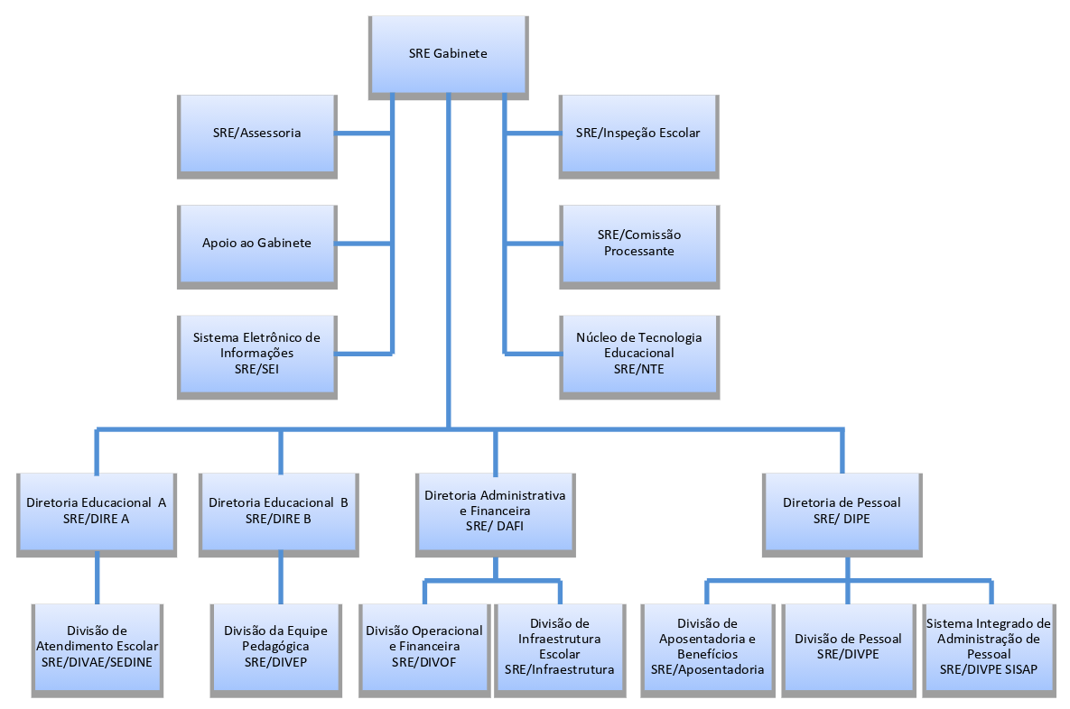
Quem é Quem

Icone da Página - Quem é Quem

Superintendente
Maria Levimar Viana Tupinambá
Email: sre.mclaros.gab@educacao.mg.gov.br
Telefone: (38) 3201 2407

SRE/Assessoria Gabinete
Maria Aparecida Netto
Email: sre.mclaros.gab@educacao.mg.gov.br

 

SRE / Apoio Gabinete
Administradora do SEIAline Revert Souto Maia Gusmão
E-mail: sre.mclaros.sei@educacao.mg.gov.br

AGDI diretores: Cláudia Souza de Brito
E-mail:  sre.mclaros.gab@educacao.mg.gov.br

ApoioAmanda Letícia Messias Pêgo
E-mail:  sre.mclaros.gab@educacao.mg.gov.br

Telefone: (38) 3201 2411

Coordenadora Inspeção Escolar
Marilda Magalhaes de Souza
E-mail: sre.mclaros.coordinsp@educacao.mg.gov.br

Equipes

Equipe de Apoio:
Denise Dicarte Pereira Santos
Eliane Gomes da Silva e Silva
E-mail sre.mclaros.coordinsp@educacao.mg.gov.br

Ponto Focal – Jovem de Futuro: Gizele Oliveira Ribeiro Wanzeler
E-mail: gizele.oliveira.ribeiro@educacao.mg.gov.br

Ponto Focal – Trilhas de Futuro: Ana Lúcia Ferreira Reis Cardoso
E-mail: ana.reis@educacao.mg.gov.br

Inspetores itinerante:
Gizele Oliveira Ribeiro Wanzeler – mail: gizele.oliveira.ribeiro@educacao.mg.gov.br

Kelen F. Alves  kelen.alves@educacao.mg.gov.br
Ana Lúcia Ferreira Reis Cardoso – E-mail: ana.reis@educacao.mg.gov.br

Coordenador NTE 7
Antônio Venâncio de Souza Júnior
E-mail: nte7.coord@educacao.mg.gov.br

Equipes

NTE Suporte Técnico:
Rodrigo Sebastião Amâncio Ferro
Vilmar Alves Costa
E-mail: nte7.montesclaros@educacao.mg.gov.br

NTE Pedagógico:
Cléber Oliveira Silva
E-mail: sre.mclaros.ntepedagogico@educacao.mg.gov.br

Diretora Educacional  A
Lillian Salete da Mata Oliveira
E-mail: sre.mclaros.direa@educacao.mg.gov.br

DIVAE – Divisão de Atendimento Escolar
E-mail: sre.mclaros.divae@educacao.mg.gov.br
Telefone de contato: 3201-2430

Equipes: 

Estruturação Escolar
E-mail: sre.mclaros.estruturacaoescolar@educacao.mg.gov.br
Telefone de contato: 3201-2430

Escola Extinta:
E-mail: sre.mclaros.escolaextinta@educacao.mg.gov.br
Telefone de contato: 3201-2430

Vida Escolar 
E-mail: sre.mclaros.vidaescolar@educacao.mg.gov.br
Telefone de contato: 3201-2430

SEDINE – Cadastro Escolar
Coordenadora: Evanilde Ferreira Alves
E-mail: sre.mclaros.sedine@educacao.mg.gov.br
Telefone de Contato: 3201-2429

 

Assuntos dessa diretoria:

  • Plano de atendimento;
  • Censo Escolar;
  • EDUCACENSO;
  • DED (Diário Escolar Digital);
  • SIMADE;
  • Autorização para escolas funcionarem;
  • Documentos de escolas extintas;
  • Cadastro Escolar – SUCEM (Sistema Único de Cadastro e Encaminhamento para Matrícula);
  • Regularização de Vida Escolar;
  • Equivalência de estudos realizados no estrangeiro;
  • Verificação de regularidade e autenticidade de histórico escolar;

Diretoria Educacional Pedagógica
Maria Edileuza Lopes de Almeida
E-mail: sre.mclaros.direb@educacao.mg.gov.br

Diretoria Educacional Pedagógica
Jackeline Paula de Souza Nilton
E-mail: sre.mclaros.supervdireb@educacao.mg.gov.br

Coordenadora do SAI: Ana Paola Ruas Cordeiro e Sousa
E-mail sre.mclaros.sai@educacao.mg.gov.br

 

Assuntos dessa diretoria:

  • Agrupamentos Temporários
  • Atendimento Socioeducativo
  • Avaliação: internas e externas
  • Compromisso Criança Alfabetizada / RENALFA – Educação Infantil
  • Convivência Democrática: SIMA
  • Educação Ambiental
  • Educação profissional
  • EJA – Fundamental e Médio
  • Ensino em Tempo Integral- EFTI/EMTI
  • GIDE
  • Iniciação Científica
  • JEMG
  • Jornada ENEM – Estudo Play
  • Circuito de Gestão
  • Juventudes (Protagonismo Juvenil, Representante de Turmas – Programa Jovem Senador)
  • Livro Didático
  • Núcleo de Acolhimento Educacional- NAE
  • Olimpíadas: OBMEP
  • PDDE (reabilitação de acesso)
  • PIBID – Residência Pedagógica
  • Plano Recomposição da Aprendizagem- PRA
  • Plataforma Elefante Letrado
  • Plataforma Território da Leitura
  • Prêmio Transformação
  • Programa Saúde Na Escola- PSE
  • Projeto Socioemocional
  • Projeto de Leitura e Escrita
  • Serviço de apoio à Inclusão- SAI
  • Temáticas Especiais e Transversalidade
  • Trilhas de Futuro
  • Trilhas nas Escolas

Diretora DAFI
Ingrid Eloise Andrade Alves
E-mail sre.mclaros.dafi@educacao.mg.gov.br

Supervisora DAFI
Ana Raquel Fonseca Dias
E-mail: sre.mclaros.divof@educacao.mg.gov.br

Coordenações

Coordenadora da prestação de contas: Eliane Aparecida Silva Rocha
E-mail: sre.mclaros.pcontas@educacao.mg.gov.br

Coordenadora da Rede Física: Claudineia Aparecida de Abreu e Silva
E-mail: sre.mclaros.redefisica@educacao.mg.gov.br

Coordenadora da frota: Maria Sandra Oliveira Rodrigues
E-mail sre.mclaros.protocolofrota@educacao.mg.gov.br

 

Assuntos dessa diretoria:

  • Infraestrutura (Rede Física e Patrimônio)
  • Caixa escolar (prestação de contas)
  • Divisão operacional Financeira
  • BV
  • Trilhas do futuro
  • Compras
  • Transporte escolar
  • SIGCON (projeto mãos dadas)
  • ASBs da regional
  • Protocolo e frota
  • Almoxarifado
  • Portaria e Recepção

Diretora de Pessoal  
Thaís Nunes dos Santos
E-mail: sre.mclaros.dipe@educacao.mg.gov.br

Supervisão
Supervisora: Eveli Aparecida Fernandes
E-mail sre.mclaros.divgp@educacao.mg.gov.br

Supervisora do pagamento: Marilene dos Santos
E-mail sre.mclaros.pagamento@educacao.mg.gov.br

Coordenações

Coordenadora da Aposentadoria: Delizete Quina Ramalho
E-mail: sre.mclaros.aposentadoria@educacao.mg.gov.br

Coordenadora da Movimentação: Cássia Maria Pereira Aguiar
E-mail: sre.mclaros.movpessoal@educacao.mg.gov.br

Coordenadora da CTC: Maria Aparecida Ferreira Santos
E-mail sre.mclaros.contagemdetempo@educacao.mg.gov.br

Coordenador do Arquivo: Ted Ronaldo Aguiar Ramos
E-mail: sre.mclaros.arquivo@educacao.mg.gov.br

 

Assuntos dessa diretoria:

  • Vencimento deixados
  • Prova de vida
  • QI e e guia de ocorrência
  • Ponto digital
  • PIS / PASEP
  • SISAP
  • Avaliação de desempenho
  • SISADP (portal)
  • Quadro de pessoal
  • Quadro de horário
  • Promoção e progressão
  • Acúmulo de cargos
  • CAT
  • Mestrado e Doutorado
  • Processos judiciais
  • Publicações
  • Aposentadoria
  • LIP
  • Adjunção
  • Contagem de Tempo
  • Férias prêmio
  • Afastamento legal (gestação, casamento e paternidade)
  • Abono família
  • Ajustamento funcional
  • Protocolo
  • Nomeação
  • Remoção e mudança de lotação
  • Cargos comissionados

.